
Benefits of Artificial Intelligence in Medicine
Abstract Artificial intelligence is one of the most discussed topics of the present time. The burning question of today about artificial intelligence is “will it be beneficial or dangerous for

KSR@ authors are typically scientific researchers and/or ideas developers just like our readers! so all of them are specialists in their field. We want our writers to share the tips and tricks they have researched and learned, and we will give you plenty of help along the way. If you have a research paper or idea to share, here is how to turn it into a KSR@ article.

Abstract Artificial intelligence is one of the most discussed topics of the present time. The burning question of today about artificial intelligence is “will it be beneficial or dangerous for

Abstract: This study proposes an artificial intelligence of things (AIoT) system for electrocardiogram (ECG) analysis and cardiac disease detection. The system includes a front-end IoT-based hardware, a user interface on

Abstract: Drowsiness driving is a principal factor of many fatal traffic accidents. This paper presents the first event-based drowsiness driving detection (EDDD) system by using the recently developed neuromorphic vision

ABSTRACT Android has been targeted by malware developers since it has emerged as widest used operating system for smartphones and mobile devices. Android security mainly relies on user decisions regarding

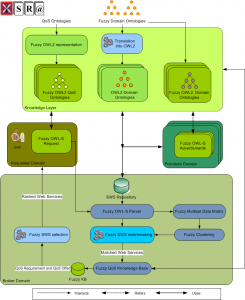
ABSTRACT Semantic Web Services (SWSs) provide a semantic representation of web services that provides a well-defined semantics in order to make them computer-interpretable, use-apparent, and agent-ready. In the last years,

Abstract Online learning environments are increasingly viewed as a valid and beneficial means of facilitating learning in a higher education setting. Blackboard Collaborate is an online collaborative learning (OCL) technology

Abstract The myth has a close relationship with art and literature, especially poetry; myths have to be expressed in the best and most talented words for survival, and for this

Abstract The purpose of this study was to examine effective design elements for online courses in the science, technology, engineering, and mathematics (STEM) fields at a large four-year public university

Abstract: With the advent of the Internet of Things (IoT), The realization of the smart city seems to be very imminent. One of the key parts of a cyber-physical

ABSTRACT Information graphics such as plots, maps, plans, charts, tables, and diagrams form an integral part of the student learning experience in many disciplines. However, for a vision-impaired student accessing